|
200W class D amplifier
schematics free electronic circuits diagram wiring plans schema
projects schematico electrónico schématique diagrama esquemático
projeto elektronisch schematisch schematy circuito shema схема
skematisk Schaltbild
schematisk
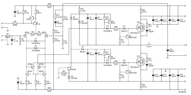
This user manual describes
the operating instructions and the most important background
information of the Philips Semiconductor Discrete Class D
High Power Audio Amplifier Demonstrator Board. With proper
heatsinking of the Power MOSFETs and a well dimensioned
power supply, the PWM amplifier is capable of supplying 200
W of high quality audio power into a 4 Ohm loudspeaker.
Download:
UM10155 Discrete Class D High Power Audio Amplifier

| |
|
|
| |
Search electronics schematics
|
|
| |
|
|
| |
|
|
|