Constant current LED driver circuit diagram
Download:

AND8109/D LED
Constant Current Source
Scheme
In
order to set up a constant
current source for an LED string,
the same circuitcan be
used by simply substituting. Rload with an LED string,
as shown below.
https://www.onsemi.com/.../AND8109-D.PDF

Constant-Current LED Drivers
- Allegro MicroSystems
constant current to
the LEDs. Once set, the current remains constant, regardless of the LED voltage
variation, supply voltage variation, or other circuitparameters
...
www.digikey.com/.../Allegro_an295031.pdf

TPS6106x Constant
Current LED Driver With
Digital and PWM...
1• LED
Driver With Integrated
Overvoltage and boost converter with constantcurrent output
to drive. Short-Circuit Protection
up to five white LEDs. For maximum ...
www.ti.com/lit/ds/.../tps61060.pdf

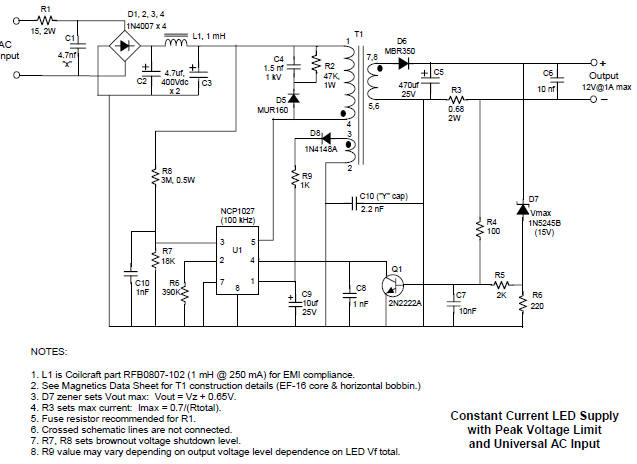
DN06006/D 1 A, 12 W Constant
Current Off-Line LED
Driver
No
line isolation. Circuit Description.
The LED driver circuit uses
an NCP1027 monolithic controller in a 1 amp, 12 watt constant
current output flyback
converter.
https://www.onsemi.com/.../DN06006-D.PDF

LED-driver considerations
LED-driver solutions
with the following features: direct ... is to drive the LED with
a constant-current source.
The ... With an LED
driver, the output power is not the ...
www.ti.com/lit/an/slyt084/slyt084.pdf

CAT4101 - 1 A Constant-Current
LED Driver with PWM
Dimming
1 A Constant-Current
LED. Driver with
PWM Dimming. Description. The CAT4101 is a constant−current sink
driving a string of high−brightness LEDs up to 1 A ...
www.onsemi.com/.../CAT4101-D.PDF

National LED Drivers
for High Brightness Lighting
Multiple outputs maximize LED strings
per driver and
reduce system ..... a trueconstant current is
delivered to each LED in
an array, the power topology must be ...
www.ti.com.cn/cn/lit/sl/.../snvy001.pdf

VIPower: offline constant
current LED driver using
VIPer12/22A
driver for
multiple LEDs has been developed. This document introduces the
isolated and non-isolated offline constant
current LED driver based
on the VIPerX2A ...
www.st.com/web/.../CD00012203.pdf
24-Channel, Constant-Current
LED Driver w/ Global BC & LED ...
24-Channel, Constant-Current
LED Driver with. Global
Brightness Control and LED Open-Short
Detection. • Operating Temperature: –40°C to +85°C.
www.ti.com.cn/cn/lit/ds/.../tlc5952.pdf

INTRODUCTION TO LED POWER
SOURCES
The simplest way to power an LED is
to use a. DC constant voltage
source that is already powering other electronics in the circuit. Current can
be controlled with ...
www.molex.com/.../LED_Power.pdf
High
Effi ciency 1 Watt To 15 Watts AC-DC or DC-DC Constant
Current LED Driver
circuit
schematics free electronic circuits diagram wiring design plans
schema DIY projects handbook guide tutorial schematico electrónico
schématique diagrama esquemático projeto elektronisch schematisch
schaltplan schematy circuito shema схема
skematisk
Schaltbild schematisk schaltung application manual how to make build
Power LED's - simplest light with constant-current circuit
Buck-based LED Drivers
Constant Current Buck
Regulator for High Power LED Drivers
Constant Current LED
Driver
Constant Current LED
Driver
constant current source led array
Constant-current SMPS drivers for LEDs
LED Constant Current
Source Scheme
LED power supply
|