Dimmer LED circuit diagram 80W
power supply

The use of high power LEDs in lighting applications is becoming
increasingly popular due to rapid improvements in lighting
efficiency, longer life, higher reliability and overall cost
effectiveness. Dimming functions are more easily implemented in LEDs,
and they are more robust and offer wider design flexibility compared
to other light sources. For this reason a demonstration board for
driving high brightness and power LEDs has been developed. 80 W LED
driver power supply ■ 350 mA, 700 mA and 1 A LED current
settings ■ High efficiency (~90%) ■ Wide input voltage range: 88 to
265 VAC High power factor: 0.99 for 110 VAC and 0.98 for 230 VAC ■
Universal PWM input for dimming (external board required) ■ Non-isolated
SMPS
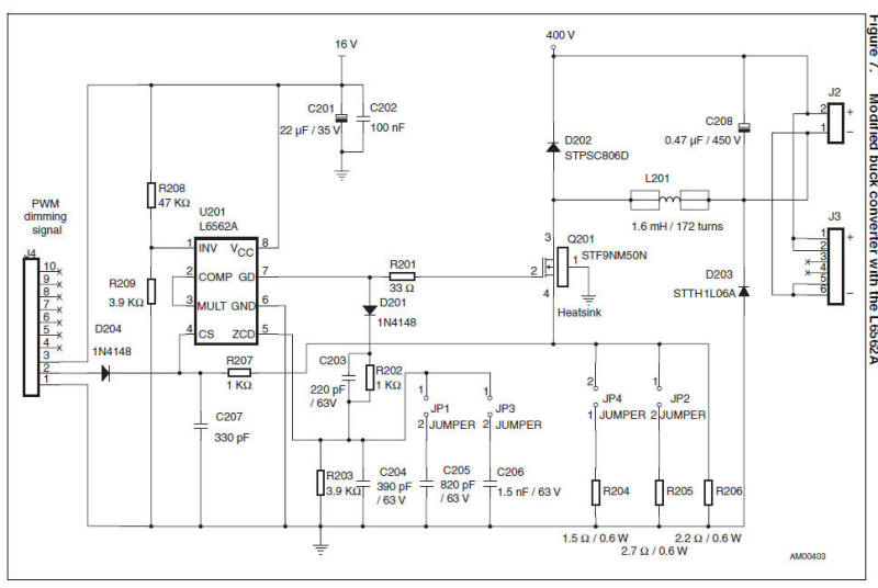
80 W offline dimmer LED driver circuit diagram with high power
factor (PF) intended for fixed number of LEDs. The LED current can
be set to 350 mA, 700 mA and 1000 mA, using jumpers. Additionally, a
dimming function using a PWM (pulse width modulation) signal is
implemented as well, allowing the user to set the LED brightness
from 0% up to 100%. The demonstration board can be ordered using
order code STEVAL-ILL013V1, and is shown in Figure


Download source: 80 W offline LED driver with PFC -
STMicroelectronics
http://www.st.com/st-web-ui/static/active/en/resource/technical/document/user_manual/CD00222931.pdf
|