|
Download pdf:

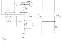
Designing High-Efficiency LED Driver Circuits Using
the NCL30051
Semiconductor Components Industries, LLC, 2014. February, 2014 − Rev.
2. 1. Publication Order Number: AND9041/D. AND9041/D. Designing High-Efficiency.

Light-Emitting Diode (LED) Design Guide
A
Littelfuse video, Circuit Protection
and Reliability Solutions for the LED ...
ItsLED Lighting Design Video
discusses reliability and safety issues that need.

LED Reference Design Cookbook
TRIAC Dimmable LED Lighting
Reference Design ....
The LED ReferenceDesign Cookbook
is designed to provide you ... T I lossless dimming circuit for
a cooler ...

AN-9745 Design Guide
for TRIAC Dimmable LED Driver
Using ...
design improves
efficiency by minimizing the count of external components ... LED Driver Schematic with
Passive Bleeder. A passive bleeder is ...

National LED Drivers
for High Brightness Lighting
Tools such as WEBENCH® LED Designer
for easier design. Award-Winning
..... more complex circuit and
the addition of switching noise. Many recent buck ...

Driver Off-Line LED Control Circuit
Electronic ballast designs for
fluorescent lighting applications have already been ... Much can be
learned from electronic ballast circuits and
applied to LED.

TND373 - 1 W to 5 W LED Driver
for MR16 LED
Disclaimer: ON Semiconductor is providing this reference design documentation
package “AS IS” and ... features an auto--detect circuit in
combination with the.

Design Considerations
For Cell Phone Camera Flash Drivers
Design Considerations
For Cell Phone Camera Flash Drivers. © 2006 Sipex Corp. ... LED flash
driver circuits can
be sorted into CV mode (constant voltage) and.

Design of
Solar LED Street
Lamp Automatic Control Circuit
Design of
Solar LED Street
Lamp Automatic Control Circuit.
Wang Yongqing, Hao Chuncheng, Zhang Suoliang,. Huang Yali, Wang Hong.
College of Electronic ...
.
Circuit Protection
for Outdoor LED Lighting
By: Phillip Havens ...
Light-emitting diode (LED) lighting is fast-becoming the lighting design of
choice for contemporary ... The other weak point in the lighting circuit is
the LED itself.
|