Metal Detector
schematics free electronic circuits diagram wiring design plans
schema DIY projects handbook guide tutorial schematico electrónico
schématique diagrama esquemático projeto elektronisch schematisch
schaltplan schematy circuito shema схема
skematisk
Schaltbild schematisk schaltung application
Download schematics (PDF):
Metal Detector using a 2 Pulse
Induction Coil
MAGNUM METAL LOCATOR
ZX-METAL
detector schematic
TREASURE FINDER
AVT 1104
Simple
metal detector
Metal body proximity detector
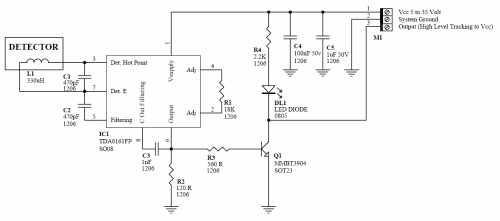
schematic based on the TDA0161

DESIGN OF A LOW COST METAL DETECTOR
FOR DEMINING PROJECT
| |
Search electronics schematics
|
|
| |
|
|
|