Home
Free Download
Circuit Diagram
Car Stereo Wiring
Car Manuals
Service
Manual
Sensor schematics
Acceleration sensor
Air flow sensor
Air quality sensor
Angle sensor
Automotive sensor
CCD sensor
Current sensor
Data logger
Displacement sensor
Distance sensor
Flow sensor
Force sensor
Gas sensor
Gold sensor
GPS sensor
Hall efect sensor
Hall sensor
Humidity sensor
Inductive sensor
Infrared sensor
IR sensor
Laser sensor
Level water sensor
Light sensor
Liquid sensor
Magnetic sensor
MAP sensor
MAF sensor
Metal sensor
Microwave sensor
Moisture sensor
Motion sensor
Mouse sensor
Movement sensor
NTC sensor
O2 sensor
Oxygen sensor
Parking sensor
Park sensor
Photoelectric sensor
Photo sensor
Piezoelectric sensor
Piezo sensor
Pir sensor
Position sensor
Pressure tranducer sensor
Proximity sensor
Rain sensor
RF sensor
Rotary sensor
Rotation sensor
Seismic sensor
Sensor monitor
Smoke sensor
Speed sensor
Temperature sensor
Thermocouple sensor
Tilt sensor
Torque sensor
Touch switch sensor
TPS sensor
Ultrasonic sensor
Vacuum sensor
Vibration sensor
Water sensor
Wind sensor
Liquid sensor
circuits diagram wiring free electronic schematic design plans schema DIY projects handbook guide tutorial schematico electrónico schématique diagrama esquemático projeto elektronisch schematisch schaltplan schematy circuito shema схема
skematisk Schaltbild schematisk schaltung application
Download (PDF):
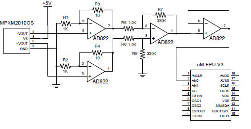
A Circuit for Water Level Detection and Control
schematic circuit wiring diagram
Tube Liquid Sensor
schematic circuit wiring diagram
Milone eTape Liquid Level Sensor
schematic circuit wiring diagram
LM1042 Fluid Level Detector
schematic circuit wiring diagram
Wireless Liquid Level Sensing for Restaurant Applications
schematic circuit wiring diagram
Measure Water Level Without Getting Wet
schematic circuit wiring diagram
Liquid Level Control Using a Pressure Sensor
schematic circuit wiring diagram
Measuring Water Level with the - AN034-Water
schematic circuit wiring diagram
Ultrasonic water level sensors
schematic circuit wiring diagram
LEVEL MEASUREMENT SYSTEMS Level sensors
schematic circuit wiring diagram
Measuring Well Water Levels
A Water Level Meter
schematic circuit wiring diagram
LM903 Fluid Level Detector
schematic circuit wiring diagram
Search electronics schematics
Copyright
©
2007 Tehnomagazin.com
Terms & Conditions
Privacy Policy
Impressum