Moisture sensor
circuits diagram wiring
free electronic schematic design plans
schema DIY projects handbook guide tutorial schematico electrónico
schématique diagrama esquemático projeto elektronisch schematisch
schaltplan schematy circuito shema схема
skematisk
Schaltbild schematisk schaltung application
Download (PDF):

Capacitive humidity sensor
schematic circuit
wiring diagram
Application circuit for Humidity meter sensor SMTHS10 DC
output
Humidity Moisture Sensor PICtail Users Guide
schematic sensor wiring diagram
circuit
HIH-4030/31 Series integrated circuit humidity meter sensor schematic wiring
diagram
Application Note 256 Circuitry for Inexpensive Relative
Humidity meter
schematic sensor wiring diagram
HIH-3610 Sensor - HIH-3610 Series Humidty Moisture meter
Sensors
schematic sensor wiring diagram
CLIMATE SENSOR – Self-powered Sensor for Temperature /
Humidity
schematic sensor wiring diagram
Analog Sensor Conditioning Circuits - An Overview
schematic sensor wiring
diagram
UPS-600 HUMIDITY SENSOR ECONOMICAL RESISTIVE ELEMENT FOR
HIGH
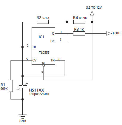
HS1101 Relative Humidity Sensor
schematic sensor wiring diagram
HIH-4030 Humidity Sensor Datasheet - HIH-4030/31 Series
A High Accuracy Measurement Circuit for Soil Moisture
Detection
schematic
sensor wiring diagram
SHT21 and SHT71 sensors
| |
Search electronics schematics
|
|
| |
|
|
|